
汇丰One老客户和2025年12月31日前开通的汇丰One账户,不受此次政策影响。
汇丰one(卓越账户需要100w)准备材料:
1、港澳通行证
2、带nfc功能的手机(建议带2~3台)
3、内地银行卡号+所绑定的手机号(开通香港漫游)
4、出入境记录(人到港后移民局小程序中导出)




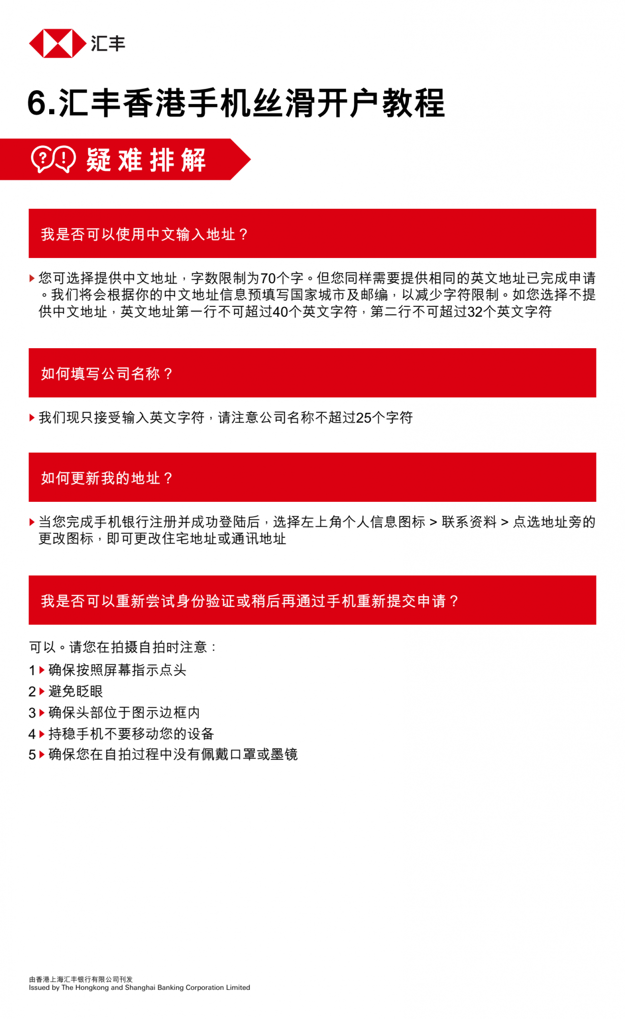
填地址的时候注意了
在地址的最后那行挤入你的手机号
地址带号码一般不会被丢垃圾桶




然后注意ems

卡会先到 密码涵的话打11183联系所在地平邮负责人留意你的信件

有时候会碰到开通不顺利的情况,
那么下面这个众安银行百分之百能成功开户,它还可以绑国内的微信支付宝消费,非常方便!
众安银行是香港最大的线上虚拟银行,支持跨境汇款通免费汇入!

下载app后填入邀请码 YBQ362 各种羊毛福利还是挺多的!

跨境汇款通教程(国内主流银行几乎都有这个功能)

引用 7051546:开通境外账户之 中银香港线上开户拿卡教程[16P]
此贴由遗忘的秋天重新编辑:2025-12-19 02:02